Thinking that cost-saving in FinTech comes only from traditional budget cuts is an outdated notion.
In reality, this approach often results in compromised service quality and reduced team morale.
Leveraging my experience in FinTech, I’ve observed how implementing DevOps practices can lead to immediate cost reductions while enhancing operational speed and productivity.
Table of Immediate Cost Savings with DevOps in FinTech
| DevOps Practice | Cost-Saving Impact |
|---|---|
| Automation of Repetitive Tasks | Reduced manual labor costs, minimized errors |
| CI/CD Pipelines | Faster time to market, reduced opportunity costs |
| Infrastructure as Code (IaC) | Optimized resource usage, reduced infrastructure costs |
| Proactive Monitoring | Minimized downtime, reduced disruption costs |
| DevSecOps | Reduced risk of security breaches and compliance penalties |
| Enhanced Collaboration | Improved efficiency, reduced process inefficiencies |
| Smaller, Frequent Releases | Lower risk of major release failures, quicker feature delivery |
| Automated Testing | Early issue detection, reduced bug fix costs |
| Data-Driven Decision Making | Informed resource allocation, optimized budget use |
| Automated Rollbacks | Quick incident recovery, minimized downtime costs |
The Power of Automation

DevOps introduces automation to the table. Imagine a world where repetitive tasks like regression testing, deployment, and infrastructure provisioning are handled automatically. This automation significantly reduces the need for manual labor, saving both time and money. More importantly, it minimizes human error, leading to more reliable operations.
Automating Testing Processes: For instance, in FinTech, rigorous testing is crucial. By automating testing, companies can quickly identify and fix bugs before they reach production. This ensures that software is robust and secure, reducing the time and cost spent on post-deployment fixes. Automated tests can run 24/7, providing continuous feedback and allowing for rapid iterations.
Streamlined Deployments: Deploying updates and new features can be risky and time-consuming. Automation makes deployments predictable and repeatable. Automated deployment pipelines can handle everything from code integration to deployment in production environments, ensuring that updates are delivered smoothly without downtime. This leads to faster time-to-market and reduced deployment costs.
Efficient Infrastructure Provisioning: Managing infrastructure manually is prone to errors and delays. With automation, infrastructure can be provisioned as code (IaC), allowing for consistent and repeatable setups. For example, a FinTech company can automatically spin up new servers or scale resources based on demand without human intervention. This not only speeds up the process but also optimizes resource usage, reducing costs.
Example: A leading FinTech company implemented DevOps automation for their regression testing and saw a 40% reduction in testing time. This allowed them to release updates more frequently and with higher confidence. Additionally, their automated deployment process cut down deployment times from hours to minutes, significantly lowering operational costs.
Accelerating Time to Market

Speed is crucial in FinTech. DevOps helps companies accelerate product development and deployment cycles.
Continuous Integration and Continuous Delivery (CI/CD) Pipelines: These pipelines streamline the process of integrating code changes and delivering updates to production. With CI/CD, developers can merge code changes frequently, and automated tests ensure the new code works seamlessly with existing code. This rapid integration and delivery mean new features and updates can be released much faster, often multiple times a day.
Rapid Response to Market Changes: In the fast-paced FinTech industry, being able to respond quickly to market changes is vital. For example, if a competitor releases a new feature or a regulatory change occurs, a FinTech company using DevOps can swiftly develop, test, and deploy the necessary updates. This agility helps maintain a competitive edge and ensures compliance without lengthy delays.
Boosting Revenue and Reducing Opportunity Costs: Faster release cycles mean that FinTech firms can capitalize on market opportunities more quickly. For instance, a company that identifies a new customer need can develop and launch a solution before competitors, capturing market share and increasing revenue. Additionally, reducing the time spent on lengthy development cycles lowers opportunity costs, allowing resources to be allocated to other strategic initiatives.
Example: A FinTech startup adopted DevOps and implemented CI/CD pipelines. As a result, they reduced their average release cycle from weeks to days. This rapid deployment capability allowed them to quickly roll out new features based on customer feedback, significantly improving customer satisfaction and boosting their user base by 30% in just six months.
Optimizing Resource Utilization

Resource management is another area where DevOps shines.
Infrastructure as Code (IaC): IaC allows FinTech companies to manage and provision computing resources through code, rather than manual processes. This means infrastructure setups are consistent, repeatable, and easily modified. For example, if a company needs to launch a new service, they can quickly spin up the necessary servers and databases using predefined scripts. This reduces the time and labor costs associated with manual setups.
Leveraging Cloud Technologies: Cloud platforms offer scalable resources that can be adjusted based on demand. FinTech companies can automatically scale their infrastructure up during peak usage times and scale down when demand decreases. For instance, an online banking service may experience high traffic during business hours but lower traffic at night. With cloud technologies, the company can scale resources dynamically, ensuring they only pay for what they use, which leads to substantial cost savings.
Avoiding Over-Provisioning: Traditional infrastructure often involves over-provisioning to handle peak loads, resulting in underutilized resources and wasted costs. With DevOps and cloud technologies, FinTech companies can monitor resource usage in real-time and adjust accordingly. This ensures optimal utilization and prevents unnecessary expenses.
Example: A FinTech firm implemented IaC and cloud solutions for their trading platform. They used automated scripts to manage their servers, which allowed them to scale resources during market opening hours and reduce capacity during off-hours. This strategy led to a 25% reduction in infrastructure costs while maintaining high performance and reliability.
Efficient Resource Allocation: Effective resource management with DevOps also involves prioritizing and allocating resources based on project needs. By continuously monitoring and analyzing resource usage, companies can make data-driven decisions about where to allocate resources. This ensures that critical projects receive the necessary support without overspending.
Minimizing Downtime and Operational Failures

Downtime and operational failures are costly. DevOps addresses these issues through proactive monitoring, rapid incident response, and continuous improvement.
Proactive Monitoring: DevOps emphasizes using monitoring tools to track system performance and detect issues early. For instance, FinTech companies can implement tools that monitor transaction speeds, server health, and network performance. These tools alert teams to potential problems before they escalate, allowing for quick fixes and preventing major outages.
Rapid Incident Response: When issues do occur, DevOps practices ensure a swift response. Automated alert systems notify the right team members immediately, and predefined incident response plans guide them through the resolution process. This reduces downtime and minimizes the impact on customers. For example, if a payment processing system goes down, the incident response team can quickly isolate and address the issue, restoring service fast.
Continuous Improvement: After resolving incidents, DevOps encourages a review process to understand the root cause and prevent future occurrences. Teams analyze what went wrong, implement fixes, and update their systems and processes. This continuous improvement cycle enhances system reliability over time. For example, if a database failure caused an outage, the team might implement redundant systems or improve database management practices.
Example: A large FinTech company integrated proactive monitoring and rapid response protocols into their operations. When their trading platform experienced high traffic, the monitoring tools detected unusual spikes and alerted the team. They quickly scaled up resources and mitigated potential failures, preventing an outage. This proactive approach maintained their service continuity and customer trust.
Maintaining Service Continuity: By reducing the frequency and duration of outages, DevOps helps maintain continuous service. Customers expect reliable access to their financial services, and any disruption can lead to loss of trust and revenue. For instance, if an online banking service frequently goes offline, customers might switch to a more reliable competitor.
Security and Compliance

Security breaches and compliance violations can result in substantial financial penalties, especially in the heavily regulated FinTech industry. DevOps, particularly when integrated as DevSecOps, incorporates security and compliance checks throughout the development process.
Early Vulnerability Detection: DevSecOps integrates security into every stage of development. Automated security tools scan code for vulnerabilities as it is written. For example, a FinTech app that handles sensitive customer data can use these tools to identify and fix security issues before the app is deployed. This proactive approach ensures that potential threats are addressed early, reducing the risk of breaches.
Continuous Compliance Monitoring: Compliance is crucial in FinTech. DevSecOps practices include continuous monitoring to ensure that all systems and processes comply with industry regulations. Automated tools can audit systems regularly, ensuring adherence to standards like PCI DSS or GDPR. This continuous monitoring helps avoid compliance violations and the associated fines.
Integrated Security Testing: Security testing is not a one-time event but a continuous process. DevSecOps incorporates automated security tests into the CI/CD pipeline. Every code change undergoes security testing before it is deployed. This continuous testing ensures that new vulnerabilities are not introduced and that the application remains secure over time.
Example: A major FinTech firm adopted DevSecOps to enhance their security posture. They implemented automated security scans within their CI/CD pipeline. This approach caught several critical vulnerabilities early, which were fixed before deployment. As a result, they avoided potential breaches and complied with regulatory standards, saving millions in potential fines and protecting their reputation.
Reduced Risk of Security Incidents: By integrating security into the development process, DevSecOps reduces the risk of security incidents. Regular security assessments and automated testing ensure that vulnerabilities are identified and mitigated promptly. This proactive stance significantly lowers the likelihood of breaches and the associated costs.
Enhanced Customer Trust: Security and compliance are vital for customer trust. Clients expect their financial data to be protected. By adopting DevSecOps, FinTech companies demonstrate their commitment to security, enhancing customer confidence. For example, a FinTech company that transparently communicates its security measures can build stronger relationships with its clients.
Fostering Collaboration and Efficiency

DevOps fosters better collaboration between development, operations, and other teams within an organization. Improved communication and shared responsibility lead to more efficient processes and quicker problem resolution.
Breaking Down Silos: Traditional organizational structures often create silos where teams work in isolation. DevOps breaks down these silos, promoting cross-functional teams that work together throughout the development and operations lifecycle. For example, developers and operations staff collaborate from the initial planning stages through to deployment and maintenance, ensuring everyone is on the same page.
Improved Communication: DevOps emphasizes open communication channels between teams. Regular meetings, shared tools, and collaborative platforms like Slack or Jira ensure that all team members are informed and aligned. This reduces misunderstandings and accelerates decision-making processes. For instance, if a developer encounters a deployment issue, they can quickly communicate with the operations team to find a solution, minimizing downtime.
Shared Responsibility: In a DevOps environment, everyone shares responsibility for the success of the project. This collective accountability fosters a sense of ownership and encourages team members to collaborate closely. For example, if a bug is found in production, both developers and operations work together to resolve it, rather than passing the blame. This leads to faster resolution and continuous improvement.
Example: A FinTech company implemented DevOps and saw a significant improvement in collaboration. Development and operations teams started working together using a shared set of tools and processes. This collaboration reduced the time taken to resolve issues by 50% and increased the frequency of successful deployments. The improved efficiency saved the company substantial costs and enhanced their service delivery.
Agile and Responsive Organization: Enhanced teamwork makes an organization more agile and responsive. FinTech companies can quickly adapt to market changes, customer feedback, and new regulations. For instance, if a new regulatory requirement emerges, a DevOps team can collaboratively develop and deploy the necessary updates swiftly, ensuring compliance without disrupting operations.
Reducing Inefficiencies: By promoting a culture of collaboration, DevOps reduces inefficiencies caused by miscommunication and isolated workflows. Teams work together seamlessly, ensuring that all aspects of development and operations are optimized. This collaborative approach leads to faster project completion and lower operational costs.
Streamlining Release Management

Release management can be complex and risky. DevOps simplifies this with more frequent and smaller releases.
Frequent, Smaller Releases: Instead of large, infrequent updates, DevOps promotes smaller, more regular releases. This reduces the risk and complexity. For example, a FinTech company can release updates every week rather than once a quarter. Smaller updates are easier to test and deploy, and any issues are quicker to identify and fix.
Easier to Manage and Test: Incremental changes are easier to manage and test. Each update undergoes thorough testing in a controlled environment before being released. This ensures that only stable and reliable updates reach production. For instance, if a new feature in a banking app is being released, it can be tested in isolation, reducing the chance of unforeseen issues.
Quick Rollbacks: If a problem arises with a new release, rolling back to a previous stable state is simpler with smaller updates. Automated rollback processes allow for quick recovery, minimizing downtime and impact on users. For example, if an update to a trading platform introduces a bug, the team can swiftly revert to the previous version, ensuring continuous service.
Example: A FinTech firm adopted a DevOps approach for their mobile banking app. By implementing frequent and smaller releases, they reduced the average downtime per update from hours to minutes. This led to more stable systems and a better user experience. The company also saw a 20% increase in customer satisfaction due to the rapid delivery of new features and improvements.
Quicker Delivery to Market: Faster release cycles mean new features and improvements reach the market quicker. This keeps the company competitive and responsive to customer needs. For example, if a new security feature is developed, it can be released promptly, ensuring customers benefit from enhanced security without waiting for the next big update.
Reduced Costs of Major Failures: Large, infrequent updates carry the risk of major failures, which can be costly. Smaller, incremental updates minimize this risk. Any issues are typically minor and easier to fix, reducing the potential costs associated with major release failures. For instance, a small update might introduce a minor bug, which can be quickly addressed, whereas a large update might cause significant disruption.
Optimized Testing Processes

DevOps includes automated testing throughout the development lifecycle. This approach helps catch and fix issues earlier, reducing the cost of bug fixes and improving overall software quality.
Automated Testing: Automated tests run continuously, checking code for errors as it is developed. For example, unit tests ensure individual components work correctly, while integration tests check that these components function together. This early detection of issues means they can be addressed promptly, avoiding costly fixes later.
Continuous Testing: DevOps promotes continuous testing, where tests are executed automatically every time code is changed. This ensures that new code does not introduce defects into the system. For instance, if a developer adds a new feature to a mobile banking app, automated tests can immediately verify that it doesn’t break existing functionality.
Reduced Manual Testing: Automation reduces the need for extensive manual testing, freeing up time and resources. Manual tests can focus on more complex scenarios that require human judgment, while automated tests handle repetitive tasks. For example, regression tests, which check that new changes don’t affect existing functionality, can be automated, allowing testers to concentrate on exploratory testing.
Early Bug Detection: Finding and fixing bugs early in the development process is less expensive than addressing them after deployment. Automated testing catches issues during development, ensuring that fewer defects reach production. For instance, if a security flaw is detected during automated testing, it can be fixed before the software is released, enhancing overall security and reducing potential costs.
Improved Software Quality: Continuous and automated testing leads to higher software quality. By identifying and resolving issues early, the software becomes more reliable and robust. For example, a FinTech company using automated testing can ensure that their trading platform operates smoothly, providing users with a stable and secure experience.
Example: A FinTech firm implemented DevOps with a focus on automated testing. This led to a 40% reduction in bugs found after deployment and a 30% decrease in testing costs. The improved software quality enhanced user satisfaction and trust, contributing to the company’s growth.
Fewer Surprises Post-Launch: Effective testing means fewer issues post-launch, leading to a smoother user experience. Automated tests provide consistent and reliable results, ensuring that software performs as expected. For instance, an automated test suite for an online payment system can verify that transactions are processed correctly, reducing the risk of post-launch errors.
Data-Driven Decision Making

DevOps emphasizes using metrics and monitoring for continuous improvement. By leveraging data analytics, FinTech companies can make informed decisions about resource allocation, feature prioritization, and process optimization.
Metrics and Monitoring: DevOps involves constant monitoring of systems and applications. This generates a wealth of data on performance, usage, and errors. For example, monitoring tools can track transaction speeds in a banking app, helping identify bottlenecks or areas needing improvement.
Informed Resource Allocation: Data helps allocate resources where they are most needed. For instance, if analytics show that certain servers are underused, resources can be reallocated to avoid wastage. Conversely, high-traffic areas can receive more resources to ensure smooth operations.
Feature Prioritization: Understanding user behavior and preferences through data helps prioritize features that add the most value. For example, if data shows that users frequently use mobile deposits, enhancing this feature would be a priority. This ensures development efforts align with customer needs, improving satisfaction and retention.
Process Optimization: Analyzing performance data can highlight inefficiencies in development and operational processes. For instance, if deployment data reveals frequent rollbacks, the process can be reviewed and improved to reduce errors. This leads to smoother operations and faster delivery times.
Example: A FinTech company used data analytics to improve their loan approval process. By analyzing application data, they identified key factors causing delays. Addressing these issues reduced the approval time by 40%, enhancing customer satisfaction and increasing the number of processed applications.
Efficient Use of Budgets: Data-driven insights ensure that budgets are used effectively. By focusing on areas with the highest impact, companies can avoid unnecessary spending. For example, if data shows that a particular feature is rarely used, resources can be redirected to more critical projects, ensuring every dollar spent contributes to growth.
Continuous Improvement: Data analytics support continuous improvement by providing feedback on system performance and user satisfaction. Regularly reviewing this data helps FinTech companies stay agile and responsive to changes. For instance, if user feedback indicates dissatisfaction with a particular feature, immediate action can be taken to address the issue.
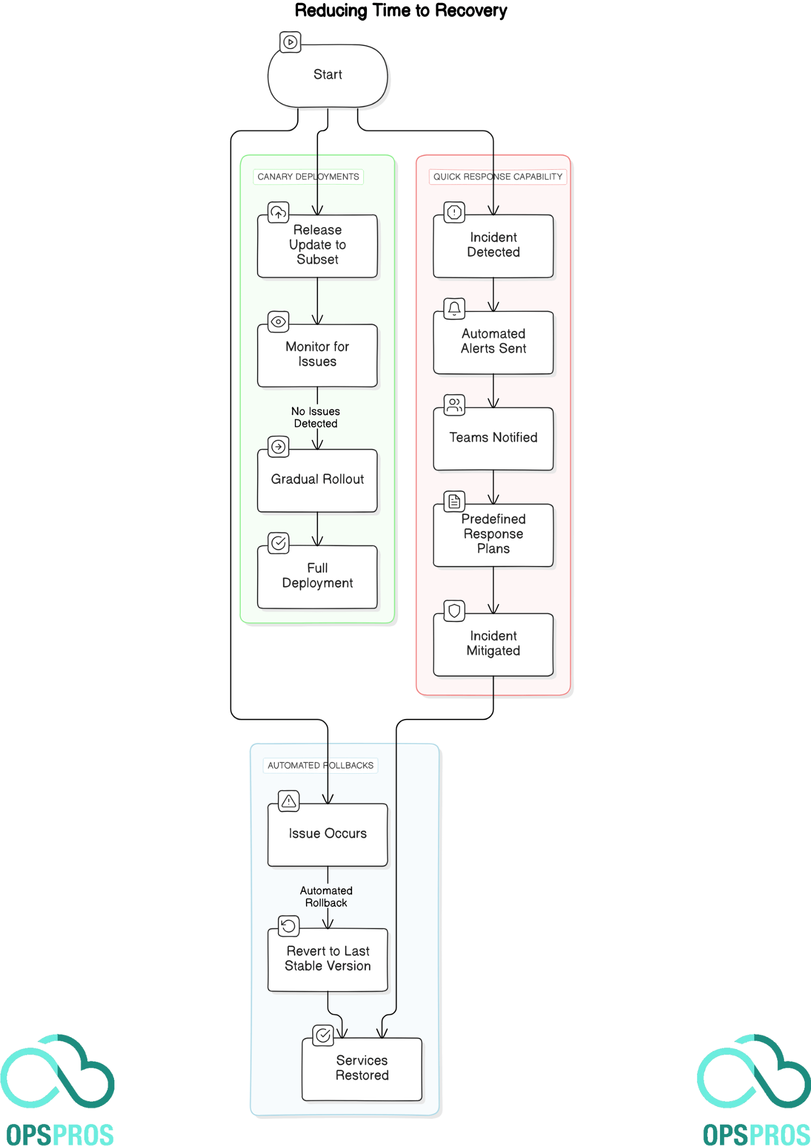
Reducing Time to Recovery

Quick recovery from incidents is crucial in FinTech. DevOps practices like automated rollbacks and canary deployments significantly reduce recovery time.
Automated Rollbacks: When an issue occurs, automated rollbacks can swiftly revert to the last stable version. This minimizes downtime and restores services quickly. For example, if a new update to a payment processing system causes errors, the rollback system automatically reverts to the previous stable version, ensuring transactions can continue without disruption.
Canary Deployments: Canary deployments release updates to a small subset of users first. If no issues are detected, the update is gradually rolled out to all users. This approach ensures that any problems affect only a small group, making it easier to manage and fix them. For instance, a FinTech app can release a new feature to 5% of users. If it works well, the feature is then made available to everyone.
Quick Response Capability: DevOps emphasizes rapid incident response. Automated alerts notify the right teams immediately when something goes wrong. Predefined response plans ensure teams know exactly what to do. This quick response minimizes the financial impact of disruptions and helps maintain customer trust. For example, if a security breach is detected, the incident response team can quickly isolate the affected systems and start mitigation procedures.
Example: A FinTech company implemented automated rollbacks and canary deployments for their online trading platform. During a high-traffic period, a new update caused system instability. The automated rollback immediately reverted to the stable version, restoring service in minutes. The canary deployment approach was then used to release a fixed update to a small group before full deployment, ensuring no further disruptions.
Maintaining Customer Satisfaction: Quick recovery times are critical for maintaining customer satisfaction. Customers expect reliable and continuous service, especially in FinTech where trust is paramount. Efficient incident management practices ensure that any disruptions are brief and managed effectively, preserving customer confidence.
Final Thoughts
The traditional approach of cutting costs by slashing budgets and reducing staff is outdated and often counterproductive. DevOps offers a modern, efficient alternative that not only reduces costs but also enhances operational efficiency and team morale. By automating repetitive tasks, accelerating time to market, optimizing resource utilization, minimizing downtime, and fostering collaboration, FinTech companies can achieve immediate cost reductions and stay competitive in a fast-evolving market.
James is an esteemed technical author specializing in Operations, DevOps, and computer security. With a master’s degree in Computer Science from CalTech, he possesses a solid educational foundation that fuels his extensive knowledge and expertise. Residing in Austin, Texas, James thrives in the vibrant tech community, utilizing his cozy home office to craft informative and insightful content. His passion for travel takes him to Mexico, a favorite destination where he finds inspiration amidst captivating beauty and rich culture. Accompanying James on his adventures is his faithful companion, Guber, who brings joy and a welcome break from the writing process on long walks.
With a keen eye for detail and a commitment to staying at the forefront of industry trends, James continually expands his knowledge in Operations, DevOps, and security. Through his comprehensive technical publications, he empowers professionals with practical guidance and strategies, equipping them to navigate the complex world of software development and security. James’s academic background, passion for travel, and loyal companionship make him a trusted authority, inspiring confidence in the ever-evolving realm of technology.








