DevOps isn’t a glamorous superhero swooping in to save the tech world. In reality, it’s more like a dedicated janitor, meticulously cleaning up systems, performing routine checks, and handling continuous, often monotonous, maintenance. So let’s cast away the glitz and recognize the true strength of DevOps in its dedication to the mundane, building solid foundations for innovation.
The Reality of DevOps
DevOps, in its truest form, is about relentless attention to detail. It’s about ensuring every cog in the machine works perfectly. It’s not about grand gestures but about consistent, reliable actions. This often involves tasks that are not exciting, but essential.
Routine Checks and Balances
Imagine a day in the life of a DevOps engineer working in fintech. The day starts early, with a cup of coffee in hand, diving straight into routine checks.
First, there’s server monitoring. Are the servers running optimally? In fintech, where every millisecond counts, ensuring servers are up and running smoothly is critical. If a server goes down, it could mean transaction delays, which isn’t an option in the fast-paced world of financial services.
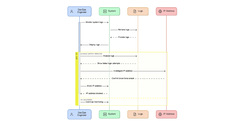
Next, it’s time to check the logs. Is there any unusual activity? For instance, spikes in login attempts could signal a potential security breach. Spotting this early means preventing a possible attack on sensitive financial data.
Example: Spotting Anomalies

Let’s say the logs show an unusual pattern: a series of failed login attempts from a single IP address. This raises a red flag. The DevOps engineer investigates further, confirming it’s a brute force attack. Quick action is taken to block the IP and secure the system, averting a potential disaster.
Example: Ensuring Transaction Efficiency
Another routine task involves checking transaction processes. Are transactions being processed without delays? In fintech, users expect fast, seamless transactions. Any hiccup here could lead to user dissatisfaction. By continuously monitoring and optimizing these processes, the DevOps engineer ensures a smooth experience for users.
These routine checks, while seemingly mundane, are crucial. They prevent small issues from snowballing into major problems, ensuring the fintech platform remains secure and efficient.
Keeping the System Clean
In addition to routine checks, a DevOps engineer also focuses on system cleanliness. This includes clearing out unnecessary files, managing disk space, and optimizing databases. It’s much like a janitor ensuring every corner is spotless. This attention to detail ensures that systems remain efficient and reliable.
Example: Database Optimization
Consider database optimization. A cluttered database can slow down transaction processing. By regularly cleaning and organizing the database, the DevOps engineer ensures that queries run faster, leading to quicker transaction times and better user satisfaction.
These tasks, though not glamorous, are the bedrock of a stable and secure fintech platform. They ensure that users can trust the platform with their financial transactions, knowing that it’s backed by a robust, well-maintained system.
Let’s consider a simple example using PostgreSQL. One common database optimization task is to remove outdated data, update statistics, and reindex tables to improve query performance.
Example: Database Optimization with PostgreSQL
Step 1: Remove Outdated Data
Clearing old or irrelevant data helps keep the database lean and fast. Here’s a simple SQL script to delete records older than a year from a transactions table.
-- Delete records older than one year
DELETE FROM transactions
WHERE transaction_date < NOW() - INTERVAL '1 year';
Step 2: Update Statistics
Updating statistics helps the database engine to make better query optimization decisions. This can be done using the ANALYZE command.
-- Update statistics for the transactions table
ANALYZE transactions;Step 3: Reindex Tables
Reindexing tables can help improve the speed of queries by reorganizing the way data is stored.
-- Reindex the transactions table
REINDEX TABLE transactions;Putting It All Together
Here’s a complete script that combines these steps into a routine maintenance task. This script could be scheduled to run during off-peak hours using a cron job or a similar scheduling tool.
-- Routine database optimization script
-- Step 1: Delete outdated records
DELETE FROM transactions
WHERE transaction_date < NOW() - INTERVAL '1 year';
-- Step 2: Update table statistics
ANALYZE transactions;
-- Step 3: Reindex the table for improved performance
REINDEX TABLE transactions;Automating the Task
To automate this script, you can create a cron job in a Unix-based system. Here’s how you could set it up to run weekly:
Open the cron file for editing:
crontab -e0 2 * * 0 psql -U your_username -d your_database -f /path/to/your_script.sqlExplanation
0 2 * * 0: This cron expression means “run at 2 AM every Sunday.”psql -U your_username -d your_database -f /path/to/your_script.sql: This command runs the PostgreSQL script using thepsqlcommand-line tool, specifying the username, database, and path to your script.
Regularly performing these optimizations, a DevOps engineer ensures the database remains efficient, leading to faster query response times and a better overall user experience.
Key Routine Tasks:
| Task | Purpose | Frequency |
|---|---|---|
| Log Monitoring | Detecting anomalies | Daily |
| Server Health Checks | Ensuring optimal performance | Daily |
| Backup Verifications | Ensuring data safety | Weekly |
| Security Audits | Identifying vulnerabilities | Monthly |
| Software Updates | Keeping systems up-to-date | Bi-weekly |
These tasks are the backbone of a stable IT environment. Without them, the glamorous, innovative projects wouldn’t stand a chance.
Continuous Integration and Deployment

In the world of software development, continuous integration and deployment (CI/CD) might sound flashy. However, the reality involves setting up pipelines, managing configurations, and ensuring that new code integrates smoothly with the existing system. It’s about ensuring that changes are deployed seamlessly without disrupting the user experience.
The Monotony of Maintenance
Maintenance is another crucial aspect of DevOps. It involves updating software, patching security vulnerabilities, and making sure that everything runs smoothly. These tasks may not be exciting, but they are essential to prevent larger issues.
Cleaning Up Systems
Just like a janitor ensures that a building is clean and functional, a DevOps engineer ensures that systems are free of unnecessary clutter. This involves deleting obsolete files, managing disk space, and optimizing databases. It’s a never-ending task that requires diligence and attention to detail.
Common Maintenance Tasks:
- Patching: Applying updates to fix bugs and vulnerabilities.
- Database Optimization: Ensuring databases run efficiently.
- Resource Management: Allocating resources to prevent bottlenecks.
The Unsung Heroes of IT
DevOps professionals are the unsung heroes of the IT world. They might not get the spotlight, but their work is crucial. They build the solid foundations upon which innovation stands.
The Value of the Mundane
The tasks that DevOps engineers handle might seem mundane, but they are invaluable. They ensure that systems are reliable, secure, and efficient. This reliability allows developers to focus on creating new features without worrying about the underlying infrastructure.
Preventing Catastrophes
One of the key roles of DevOps is to prevent issues before they arise. This proactive approach is what keeps systems running smoothly. It’s like having a safety net that catches problems before they can cause harm.
Continuous Improvement

DevOps is also about continuous improvement. It’s not just about maintaining the status quo but finding ways to make systems better. This could involve automating repetitive tasks, improving monitoring tools, or optimizing performance. It’s a never-ending cycle of improvement.
Building Solid Foundations
Innovation might get all the attention, but it stands on the shoulders of the solid foundations built by DevOps. Without these foundations, innovation would crumble. DevOps ensures that systems are robust, scalable, and ready for whatever comes next.
The Power of Automation
Automation is a key tool in the DevOps arsenal. By automating repetitive tasks, DevOps engineers can focus on more important issues. Automation also ensures consistency, reducing the risk of human error.
Scalability and Reliability
As companies grow, their IT needs become more complex. DevOps ensures that systems can scale to meet these needs without compromising on reliability. This involves planning for future growth, optimizing resources, and ensuring that systems can handle increased load.
Conclusion
DevOps may not be glamorous, but it is essential. It’s the dedicated janitor of the IT world, quietly ensuring that everything runs smoothly. By focusing on the mundane, DevOps builds the solid foundations upon which innovation can thrive.
Noah is an accomplished technical author specializing in Operations and DevOps, driven by a passion ignited during his tenure at eBay in 2000. With over two decades of experience, Noah shares his transformative knowledge and insights with the community.
Residing in a charming London townhouse, he finds inspiration in the vibrant energy of the city. From his cozy writing den, overlooking bustling streets, Noah immerses himself in the evolving landscape of software development, operations, and technology. Noah’s impressive professional journey includes key roles at IBM and Microsoft, enriching his understanding of software development and operations.
Driven by insatiable curiosity, Noah stays at the forefront of technological advancements, exploring emerging trends in Operations and DevOps. Through engaging publications, he empowers professionals to navigate the complexities of development operations with confidence.
With experience, passion, and a commitment to excellence, Noah is a trusted voice in the Operations and DevOps community. Dedicated to unlocking the potential of this dynamic field, he inspires others to embrace its transformative power.








